首页
公司概况
新闻动态
岩土经济
技术装备
质量安全
党群工作
岩土文化
资质荣誉
联系我们
欢迎访问江苏省岩土工程有限公司!
检索
单位简介
发展规划
组织机构
领导之窗
新闻资讯
通知公告
时事专题
时政播报
岩土施工
勘测设计
地灾及矿山治理
文物保护
科技专利
工程设备
法规性文件
质量技术
安全管理
党建工作
工会工作
群团工作
先进人物
党政时事
文明创建
视频点播
职工风采
下载中心
资质证书
企业荣誉
工程奖状
信誉证书
理事会员
标准化工地
总经理信箱
纪检监察
意见建议
时事专题
中标信息
精品工程
行业动态
党建工作
资质荣誉
工程装备
图片新闻
联系方式
南京市建邺区西城路300号
君泰国际C幢5-8楼
电话:025-84809545
邮编:210019
招标公告
当前位置:
网站首页
>
招标公告
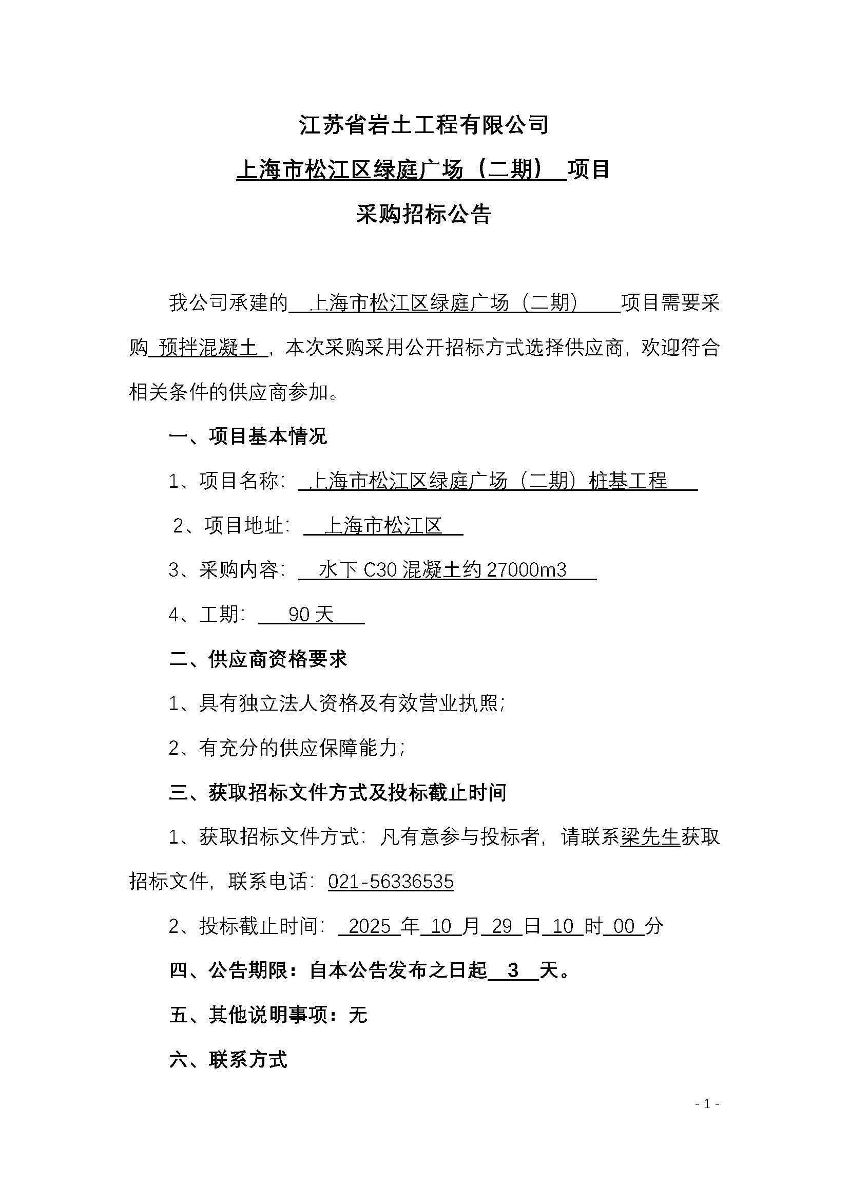
江苏省岩土工程有限公司上海市松江区绿庭广场(二期) 项目采购招标公告
发表时间:2025-10-27
浏览次数:
次
江苏省岩土工程有限公司上海市松江区绿庭广场(二期) 项目采购招标公告.pdf